cover_image

2025.11.12A股分析(量先价行)

白白胖胖0 白白胖胖0
2025年11月12日 22:36

先回答一下大家的问题


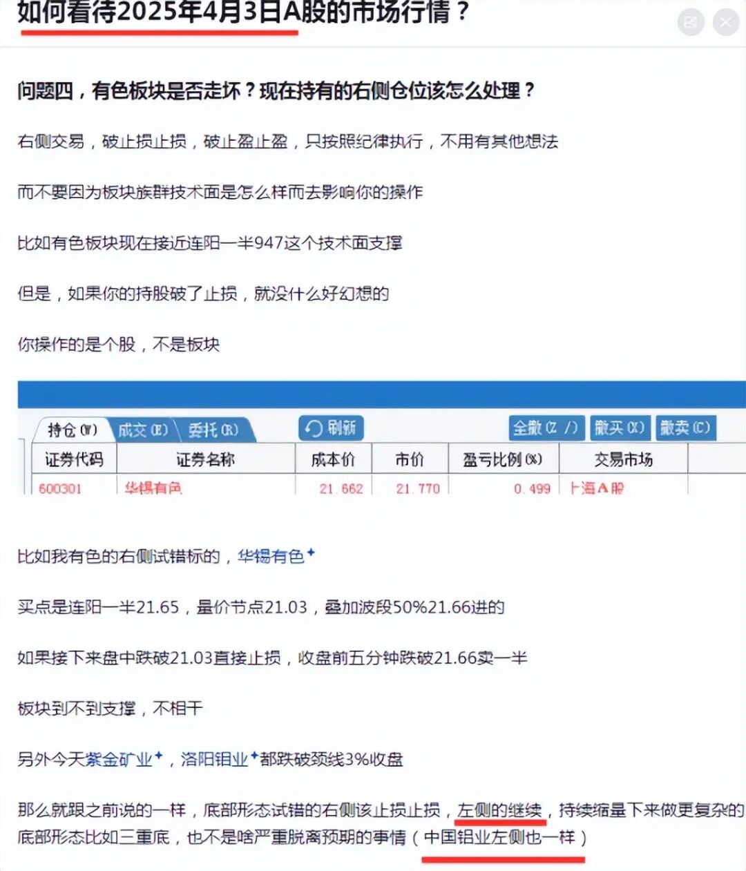
合理买点在突破回调波段一半7.54,中间也得经历许多次突破,失败止损的过程,如果是年初我说有色那会开始左侧然后突破转右加仓的没有问题

但现在强也没有合理入场点

只能是持有的人分仓止盈看,要入手需要等中段整理后了


因为中国铝业现在是 高估值 阶段

同样算落后补涨,类似去年双十一后半导体的通富微电,是很强,但也说明板块这里要进行中期调整了

比如之前说高估的北方稀土,再涨,也没法从那个高估值位置继续波段往上,现在已经跌破上涨常态前低,如果跌破颈线3%43.69就确定M头成型

形态满足点位为28.41

北稀是这一轮有色的指标股没错吧,它要下跌30%,对有色的影响是什么?


基本面上乏善可陈(低基期造成的高增长,源自于这一波通胀的涨价,但是要注意的是营收持续衰退,一定程度上反应的是价格上涨,但是需求不能维持,所以这里往后的景气还需要继续观察),技术面强,和上边的中国铝业一样,属于板块的落后补涨股

做的话,有波段盈利分仓止盈继续看,成本附近就定好止损严格按照纪律执行


海油之前这种阶段的具体处理看法复盘具体说过

2025.10.22A股分析(不要忽略量先价行的警讯)

现在的石油价格还未形成上涨趋势,所以当前更多还是先当成机构出货后被动买的一些权重大的低位品种(只是考虑行情下跌回撤会少,而不是要把它们做起来)

之前有左侧或者转右小幅度加仓的,可以先按照那个右侧交易的持仓表计划做

至于踏空,这里突破还不到10%呢,跟大“波段”比起来这点算什么

操作的目的不要只放在这几个点上,否则买了也容易拿不住


跟之前复盘说的一样,现在的信息是无法判断的,需要之后新出现的技术面信息判断,没有之前只是个人主观的臆想

比如这两个月从右侧降低操作频率,管理仓位,停止右侧交易,主动减仓甚至空仓都是随着结构出现一个个新的变化后才做的判断

技术分析有一分信号做一分判断


维持指数不是它的任务,但是维持指数是它们这一群位置的人在这个时间段的共同需求(要不出货调仓怎么能顺利?)


既然是共同需求就会做同样动作,就好像22年10月底很多权重历史低估后它们都开始买入那样(当年年报的十大流通股东增持就是证据)

2022.10.30谈谈对于A股接下来的展望

当时可还距离这些股票公布22年年报将近半年时间

我为什么能提前知道?

就是因为当时处于那个位置这群机构的共同需求


以中证中药指数为例

是也没含义了啊,形态满足点10448,现价仅有1.8%的幅度

换到个股(绝大多数)到满足点的上涨幅度不过就是5.4%到9%的幅度(以W底来判断空间)

那和那些说的只有短线没有波段的标的没有什么区别


并不是,理解错了

现在给你们举过例用基本价值线的标的,用的都是以最新财报预估未来“十年”公司每一股凭借主业能够赚到的钱,折算到现在加上公司净资产得出

但是,并不是所有股票同样都能适用这个方式


如果你计算的个股的价格并不是常态股价围绕十年这个周期上下波动(尤其是跌破后下方空间不大)

那么就要试着用8年5年3年去找

因为那个才是实际操作 这个标的的机构 用的估值法(方法和具体数值会有差异,但逻辑基本一致,结果也会大差不差)


对于海油我的看法是未来“ 一定 ”会有大波段行情,类似今年的洛阳紫金

这里转右后就按照那个右侧交易的持仓计划做


中海油跌回来止盈了就继续左侧,没有破止盈就不用动

现在只以27.46这个转右价格计算浮盈

今天最高30.07,最大浮盈才9.5%所以还是守收盘跌破27.46的止损做,因为大盘股,已经超过5%就不用时间止损了

未来突破30.07浮盈超过10%再开始以最大浮盈一半止盈做,当然,届时你可以只减掉你转右加仓的部分,原始的网格仓位继续网格

至于大盘中段修正结束以后能不能成为主流是需要看大盘跌下来以后新开的一场马拉松,通过观察前十公里判断


不能说明啥啊,这种标的要买的时候,是全市场嫌弃没人要的时候


这个盘中出量是因为啥?

除了有出高位股的机构为了维持8成持仓被动进入的之外

还有人知道了提前知道了证监会的这个讲话呗


新闻是中午1点半发出

但是大会时间是上午,预估就是今天银行保险石油盘中出量的那个时间附近

和所有因为消息进入的资金一样,它们并非做波段行情的资金,比如几个族群盘中出量以后就开始慢慢回落

直到下午1点新闻稿出来,再弱弱的被更加后知后觉的资金拉起来 一点点

所以这个盘中出量,第一批是昨天提前知道消息的资金所做,第二批是今早知道的资金所做,下午再被更后知道的资金拉了一点点,基本没意义


新能源车的景气未来并不能绝对准确的预期,但是汽车驾驶座舱智能化这个趋势却和当初智能机取代功能机一样

所以这里对于汽车电子的看法和科技和周期一样,都是存在大“波段”机会的

至于没涨

忘了么,不同标的主力进货步骤节奏的不同,自然会造成行进脚步不同

比如胜宏新易盛起涨的时候不动的工业富联,消费电子和半导体,复联动的时候依然不动的消费电子和半导体

立讯和半导体什么时候才起来?

就好像石油折腾了这么久,现在才稍微有一点起来的苗头(还不一定是真起来)

我们要做的,不是看它现在强或者弱

而是现阶段对于它适合做什么操作

低估,左侧,转右加仓,按上面的计划表执行

走出趋势来,突破或者拉回试错,然后按上面的计划表执行

既没有低估也没有技术面走出趋势来

你想都不用想


现在还只是成熟制程这一块,具体等中芯财报出来看了才能评估


只有你当天买,当天收盘跌破,第二天开盘也是跌破是这样(通常我是开盘出一半,收盘不收回来全清,收回来就补回)

但如果在市场结构有问题的时候就需要考虑放弃,或者仅仅只是保留早上没卖的那一半


如果你是因为套在这个标的或者相关联的标的中,以及现在没有,想买相关标的

现在单纯只是问会不会过高这个问题,没有意义

因为如果被套,破止损就得止损

想买,现在不管是基本面还是技术面都没有合理买点

得到答案,答案就算未来正确

你也难以赚到其中的钱

就比如10月14日你询问沪深300


一个月时间过去

涨幅只有这么1.13%

只是一个盘整而已,就算未来会有倍数上涨的机会,但时间给你耗个一年半年,中间还有20%30%的回撤,你能忍住一直拿着?

合适的做法仅有真正学会判断股价高低的“逻辑”,左侧网格买价值,右侧踩对节奏合理买点进

而现在的宁德,没有这些条件

只依靠问他人的看法来操作,是很危险的事情

进入今天复盘


K线角度,上证是颈上线,提防反弹再下杀

创业板是盘整中的十字线,无明确多空意义

成交金额角度,两个指数较昨日缩量,继续低于上涨趋势基准量

所以结论还是,下午的均线是压力和拖拽,上扬的均线支撑薄弱

结构方面

还是广告时间,前两天强的消费已经不见踪影

比如酿酒已经爆量之后缩量到上涨趋势基准量之下了


大盘不断的破4000,回4000


大盘前高4025.7到现在4000.14,跌幅只有0.64%

但是这一波从3300带指数上来的主流族群呢?

通信设备,前高4807.72到现在4228.88,跌幅12.04%

元器件,前高4136.89到现在3782.08,跌幅8.58%

有色,前高1639.63到现在1544.39,跌幅5.81%

还是猪圈理论,下跌修正才刚刚在初期,不是你动手的时机

比如半导体的海光信息,是不是如同这天说的模式


当日很强,大涨7.96%

然后今天最低点216

上涨不能过下跌常态前高,下跌破新低

妥妥小波段的下跌趋势

今天似乎在季线有收脚

但是如果你注意到接下来季均量和现量的对比

就大概能猜到之后的走法了

所以空仓轻仓的各位,绑好手

比如今天证监会的讲话,明天起个小反弹,就不要一激动,又追了进去


阅读
精选留言
中年阿信来自山东
白大,有空帮分析下纳指吧,看起来要回调的样子,谢谢。
 微信网名来自广东
中国铝业回调到7.54,应该不可能吧?就好比603301,回调波段一半,基本废了