cover_image

2025.10.14A股分析(根据你的持仓状况,决定现在的操作计划)

白白胖胖0 白白胖胖0
2025年10月14日 22:50

今天的行情基本如同昨日复盘所说


反弹再下杀


还会有反复


2025.10.13A股分析(右侧交易的天敌,情绪)


回复一下大家昨天的问题


跌破止损的就应该止损,现在开仓和加仓的和节前说的一样,仅限于空仓和轻仓的投资者,结构不好的当下,右侧的频率要稍微降低一些

如果没有在止盈或者止损到3~4成持仓水位以下,不用着急开新仓

右侧交易的时期并不像上半年那样,不对跌回来继续安心做左侧,那会有基本面估值的安全边际保护,这会没有,节奏,纪律都是重中之重


关于这个技术面和筹码面的问题,我觉得有必要具体说一下,昨天还是有不少朋友都询问了类似的问题

我这里指的单头反转是类似于倒V形态的走势


比如立讯这种角度陡陡的上去,然后直接陡陡的下来

时间短,速度快(高价区就不容易累积套牢盘,再上去就会更容易)

这样的技术面在盘子比较大的股票中,主力走不掉或者走不干净

但如果是胜宏这种慢悠悠的下来,那就有可能是主力在派发筹码的过程,而这个过程是在不断累积高价位的套牢盘的


当然,一次性也派不完,所以还有上去的机会,形成我们熟悉的各种头部形态(头肩顶,M头,三重顶等等)

但这个也意味着,即使我们抓到了它下跌的低点,往上的“ 波段 ”可预期空间,也是有限的(市梦率)

所以对于这种技术面基本面的股票,我的操作体系,是不会再去碰的(没有波段空间的预期)


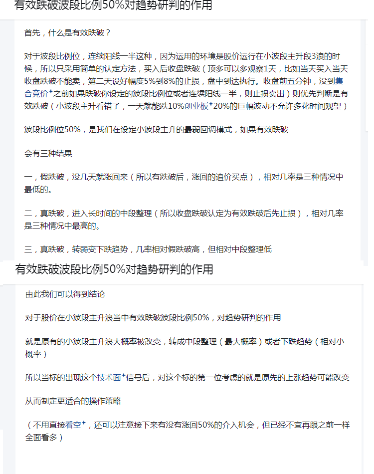
首先,收盘低于波段50%,记不记得代表什么?

有效跌破波段比例50%对趋势研判的作用


也就是,短线上整理时间会拉长

如果接下来再突破50%,会是介入机会,可以先看到75%(这种的可预期性就小于下面那种)

或者整理时间超过13天小波段回调的一半突破

但已经不宜再跟之前一样全面看多(短线上)

长线看好不变,但不意味着操作就要一直熬在里头(资金使用效率)

通常跌破50%收盘会直接清出来观察,以后出现技术面信号再介入


如同昨日复盘所说,相关族群昨天的上涨是因为消息带来的市场情绪造成

你既然有盈利

那么10%以内盯着入场条件被证伪以及空间时间止损

不过10%以内浮盈,买点不是合理买点

用最大盈利回撤一半止盈就行

如果达到可以分仓止盈的幅度,用分仓止盈即可

要舍得用一部分已获得的盈利空间去换取未来的“波段”收益

比如你9月22的张江高科,拿到现在,到最高点有5成的波段获利

10月9日跌破量价节点50.95止盈第一份

到明天如果不能增量大于上涨趋势基准量,就是背离过高后五日不过高不足上涨趋势基准量止盈第二份

跌破前一个量价节点46.18止盈第三份

收盘前五分钟跌破连阳一半45.55止盈第四份

最大盈利回撤一半止盈最后一份

这样拿到的波段利润,不比那十几二十个点的利润香?


嗯,条件触发按纪律止损没错

右侧交易纪律第一

买拉回的话就需要等量价节点31.67上浮到波段50%31.9

突破就是新的回调波段一半


长线看是的,但是短线上的操作需要按表操课,右侧交易,时间是成本


怎么说呢



这个时间段市场也是这么说的,然后呢?


这里对于半导体(国证芯片)

对于空仓轻仓手上没有科技品种的朋友来说(选股困难症)

这里半导体ETF因为跌破扣抵低量低价的月线,某技术指标统计学达到超卖极限值(就大市值板块的统计结果而言,短时间内超九成几率会开始收敛这个超卖极限)

所以半导体ETF是右侧试错点,接下来短线收敛的话要么是上涨主动让现价接近九周期最高价,要么是用盘整让现价随着扣抵变化慢慢接近九周期最高价

看错的止损是跌破月线3%


比半年报的同比增长下降太多



看预告是这方面的原因

这也是最近兆易创新强势的原因

兆易创新的业务DRAM占比4分之1

而DDR4到今年八月为止

占DRAM营收的6成以上

近两月涨价会更高

但是红利也只能吃到DDR4缺货的红利期而已

未来的时代还是属于DDR5的

对于各位询问兆易创新的盆友,答案就是分仓止盈就好

如果你在非合理买点介入,10%是止损极限

所以豪威集团操作上来说,如果破止损该走就走

接下来右侧交易等技术面的信号(高估值的炒作需要高成长支撑,没有讯号就不用主观预设立场参与)

接拉回是波段50%上的扣低位低量的季线(时效一个月左右)

买突破就是新的小波段回调一半


o(╥﹏╥)o 不知道

前天看和你说的一样,昨天又变回来了


能问这个问题说明你看我复盘时间并不长

这是目前的创业板技术面信息

没有收盘跌破上涨波段50%2539.54之前,都只算正常整理,还是多头

要成为顶,至少要先出现一个头部K线形态

关于这个你看看这两篇文章了解

K线形态之M头


然后关于

没有收盘跌破上涨波段50%2539.54之前,都只算正常整理,还是多头

这个推论,你可以看看去年4月22日我对于中际旭创和工业的分析


当天的中际旭创和工业富联不比今天的创业板跌的更惨?

然后呢?

看趋势不是看单日行情

因为单日行情可能是消息驱动的市场资金博弈(昨天的稀土矿物制品有色,4月7日以后的农业,9月3日前的军工等等等等,一路追看复盘过来的朋友应该都很了解了)

我们要赚的是行情趋势的 波段 收益(五成八成甚至翻倍),而不是单日的波动的那一丁点

就创业板现在的技术面信息

先看量价节点2860.26

跌破则整理时间拉长,不跌破依然在技术面的强势状态,现在某技术指标统计学超出超卖极限值,短线超九成概率会开始收敛修复

结论,随时增量随时上涨


基本面没问题

那么等技术面信号就行了



目前跌破22.41,21.75两个量价节点,短期不补量就要整理一段时间了

右侧参与的合理试错点

拉回是季线和量价节点20.53上浮

突破是小波段回调的50%


和铜一样,基本面高估,技术面瑕疵段,得蹲一个中段整理


应该三季报出来就明朗了


和上面创业板的解析一样,指数的量价节点,因为筹码的原因,不太会像个股那样绝对

更多用处是当做技术面支撑看

因为有的股票要整理但不代表其他所有股票都不会涨

现在某技术指标统计学因素一样超过超卖极限

K线这样陡陡的下来,随时增量随时涨


你有成本优势,分仓止盈就行了

这个问题的用处是针对没有的人想参与来说的



记得现阶段按纪律操作即可


操作左侧只根据基本面的市场估值,右侧只根据技术面,对于还没有发生的事情,预设立场去操作不在我的知识体系框架里,所以没法给你建议


最后方向肯定是上涨,但你买在非合理买点

你能承受多少回撤?你能承受多长时间盘整不涨?




基本面这样就不会在我的选择里,具体操作看技术面和你自己的纪律吧

至于风格转换和半导体前面说了

昨天就已经对于颈上线和量不够后续会如何影响行情做了说明

今天的走法应该不意外

毕竟早上第一盘阴线量,之后大多权重持续杀盘量不是


对于季线试错的你而言按表操课就是

想太多没用

是不是对你而言不重要,是,碰触了你分仓止盈条件一样得买,但如果你因为是不去卖就可能坐电梯上下一场空,比如最近很多朋友反应的最大浮盈回撤一半的止盈没有做,因为看好这只股票的后续,比如某新产品即将发布,某政策扶持等等 (今年做雅江水电站的朋友这个问题尤为明显)

但到了今天,浮盈变浮亏就后悔了



快到,但还没到,参照之前复盘所说

但记得,当前开新仓仅限空仓轻仓的持仓状况的投资者

因为结构并不好


操作只根据持仓情况按计划来

在技术面未给明确信号前只依据自己的主观判断做

基本就是赌运气

你看我复盘时间不长,所以不了解这点

看看这篇吧,看整个时间跨度有多长,按照上面的分析做操作,最后的获利有多大

跟单凭自己的主观想法去凭感觉操作结果差距多大

为什么新手学了MACD金叉死叉后还是亏钱?技术指标到底有没有用?(立讯精密今年分析合订本)

进入今天复盘


K线角度,上证无明确多空意,略过


创业板盘整中的阴线吞噬,无明确多空意义,略过


成交金额角度,上证继续保持均量金叉

创业板短期两条均量密合,五日扣抵又是低量区,一增量就能均量金叉

所以这里对于指数的判断依然是盘整,而盘整结束,指数就直接看4000点



结构方面,领涨的主要是基本面低估品种

比如昨日提到的保险


别人低估久了

涨一下需要大惊小怪吗?

就意味着要高低切?

跌的里,有的和昨天的指数一样,收颈内线或者颈上线且没量

所以反弹再下杀很正常

而有色矿物制品一类品种

昨日复盘已经提到


要做,需要蹲一个中段整理(基本面高估叠加技术面瑕疵段)

通胀周期当中,它们是一定有机会的,年初就说过这一波做它们的时间是以年来看

但是

现在不是好价格


至于操作,就还是跟我10月9日说的那样




阅读
精选留言
歇即菩提来自四川
白大,半导体ETF扣抵变化慢慢接近九周期最高价这段看不太懂,可以在哪里学习一下[抱拳]
白白胖胖0来自
今天复盘说了 关于KD的极限值这个图片多 你知乎那边私信我 这边图要一张张上传