2024.10.25A股分析(现阶段半导体证券的右侧交易策略)

白白胖胖0白白胖胖02024-10-25 21:55:07湖南


早上开盘八法讲解中提到


最后茅台和宁德都盘中出量(过前三盘高当时或者之后给出大于第三盘量)


上证日线收阳,创业板收长阳


进入今天复盘

K线角度,两个指数无明确多空意义,略过(创业板的多头吞影线,基于没有达到上涨趋势基准量水平,所以没有多大强调的意义)


成交金额方面,两个指数都虽然较昨日增量,但都不足上涨趋势基准量水平

所以虽然五日均量金叉十日均量,但还是只走了盘整

有朋友会觉得奇怪了,创业板接近大涨3%,为什么只是盘整?

如果单看一天,是大涨没错,时间周期稍微拉长多看几天呢?

现在没有过2301.37之前,都不认为是右侧技术面转强,先当“盘整”

但是看看现在创业板的成交金额水平对比扣抵量水平,宁德和创业板距离回调波段一半的距离

去跟上证与茅台相对位置的对比

接下来指数上涨,会涨更多涨更快的是谁?回忆一下之前用比较法则比较半导体和大盘的结论

用未来没发生的行情做例子,是学会这些知识的最好方法



结构上,电气设备是因为宁德的技术面原因,记得这里宁德的技术面转强信号是带量(上涨趋势基准量水平)突破回调波段50%265.55元。

其他板块的话,说两个,半导体这几日整理收盘一直未跌破10月18日长阳的收盘价,下周一是高点下来第13天,增量起涨收多头执垫是最好的走法

但是如果不能增量(主要是中芯,寒武纪,紫光国微等权重就触发三天不过高,五日不补量弱势技术面信息)

那么这里的半导体“板块”就有可能拉长整理时间,那么相对应的交易计划就需要做调整

即现在板块不是继续走推动浪过程,而是变幻节奏走修正浪进行整理调整

那么对于没有的就可以再等等选择更下来一些的技术面支撑试错

而持有这类过高背离,三日不过高,五日不补量的,先行减仓更恰当

因为虽然你手里的标的出现这些技术面信息不代表这里马上要下跌,但是小波段主升的上涨惯性已经改变(三天不过高,参照昨日复盘说的9月23日上证3日不破底,五天不补量,主升段特色就是放量跳空指标钝化,没量,指标就是真背离,就不会变成钝化),右侧交易除了空间,“时间”也是重要成本,如果盘整一段时间,你的资金却全卡在里面,其实就是浪费了资金的使用效率,空一部分资金出来做别的,效率会更好

2024.10.24A股分析(分仓止盈如何设计主动止盈点)


今天要说的第二块,就是证券板块

也是最近有很多朋友在问

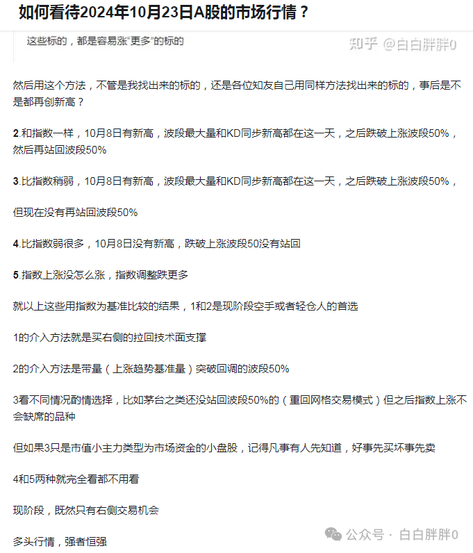
前几天复盘不是说了现在和指数比较的5类股票标的么


证券和宁德一样,都是跌破上涨波段50%再站回,现在距离回调波段50%距离很近

之前波段最大量的高点会过,用比较法则强于上证,技术分析结论就参考宁德和创业板

所以他的成分股中(市值别太小,股价别太低(筹码面相对乱)),技术面和他差不多或者略强的(太强之后又过高的参考半导体那些1类别的股票)在带量突破回调波段50%的时候,也是可以选择试错的

和茅台一样,指数向上,它同样不会缺席

2024.10.23A股分析(右侧交易比较法则用起来)




Sugie四川 2024-10-26 08:38:58

请问老师,怎么理解「没有达到上涨趋势基准量水平」?是指k线涨幅吗?成交量目前看已经超过之前的上涨初升段了[疑问]

作者2024-10-26 19:28:26

上涨趋势基准量是五日十日均量扣抵量水平之上

Sugie四川 2024-10-28 12:47:40

多谢老师

张喻然天津 2024-10-25 22:09:55

今天打板进了天赐材料,带量突破回调波段的50%,一样不会像鹏辉能源一样突破又跌下去…

作者2024-10-25 22:19:02

为什么打板?价格应该是开盘价进入或者周三突破买,昨天收盘并没跌破,打板风险怎么控制呢?

张喻然天津 2024-10-25 22:48:34

周三也没突破回调波段50%啊,今天发现突破的时候已经板了,也没买太多。就想着按比较法则来看,至少在新能源板块,这个状态算强势的,后续走势应该差不了吧。

作者2024-10-25 22:19:02

为什么打板?价格应该是开盘价进入或者周三突破买,昨天收盘并没跌破,打板风险怎么控制呢?

张喻然天津 2024-10-25 22:48:34

周三也没突破回调波段50%啊,今天发现突破的时候已经板了,也没买太多。就想着按比较法则来看,至少在新能源板块,这个状态算强势的,后续走势应该差不了吧。

作者2024-10-25 22:58:48

带量突破站回原来上涨波段一半为底仓建立点,突破回调波段一半加仓,今天单纯买回调波段一半的话,定好止损就行,因为他相对电池板块是弱的,落底时间晚于板块,记得我之前怎么用比较法则比上海贝岭和半导体板块的么

张喻然天津 2024-10-25 23:14:50

明白了,我疏忽了起涨前的走势,只想着突破回调波段一半的强势突破了。另外问一下,如果站回上涨波段一半时建了底仓,如果又跌下去,是要清仓吗?周二突破建仓的英科医疗,昨天又跌破,我就止损了。

作者2024-10-25 23:25:47

买突破的前提就是建立在看错的止损上,带量突破,隔日收盘前五分钟跌破需要止损,固定幅度需要止损,按承受力5或者8%,标的如果持续有上涨趋势基准量,成功概率就大,但若是突破带量一天就开始缩量,假突破概率就大,是用盈亏比来应对,错了就止损,对了就拿,另外市场主流品种成功概率会大一些

作者2024-10-25 23:27:20

强弱对比不是单一一天涨跌,而是看波段,要不然半导体单日下跌超过指数那天为什么我说半导体不弱赞 1

张喻然天津 2024-10-25 23:44:14

嗯,英科医疗确实量能不太行,也是偏主观判断了。因为很早就注意到这个标的周k长期低位横盘震荡,而且筹码集中度很高,感觉未来会有很大的向上空间。